Вернуться к содержанию учебника
Выберите год учебника
№3.290 учебника 2023-2024 (стр. 111):
Напишите выражение по схеме на рисунке 3.20. Составьте алгоритм его вычисления и найдите значение.

№3.290 учебника 2021-2022 (стр. 111):
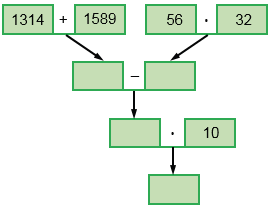
Напишите выражение по схеме на рисунке 82. Составьте алгоритм его вычисления и найдите значение.

Рис. 82
№3.290 учебника 2023-2024 (стр. 111):
№3.290 учебника 2021-2022 (стр. 111):

|
|
| ||||||||||||||||||||||||||||||||||||||||||||||||||||||||||||||||||||
| 4) 1111 • 10 = 11 110 | ||||||||||||||||||||||||||||||||||||||||||||||||||||||||||||||||||||||
Пояснения:
Действиями первой ступени называют сложение и вычитание чисел, а действиями второй ступени - умножение и деление чисел.
При составлении выражения по схеме порядок выполнения действий определяют следующие правила:
1. Если выражение содержит только действия одной ступени и в нем нет скобок, то действия выполняют по порядку слева направо.
2. Если в выражении нет скобок, то сначала выполняют действия второй ступени, потом - действия первой ступени.
3. Если в выражении есть скобки есть скобки, то сначала выполняют действия в скобках (учитывая правила 1 и 2).
Красные числа, стоящие сверху над действиями, показывают в каком порядке нужно выполнять действия.
Вернуться к содержанию учебника